设为首页
加入收藏
Rss订阅
Tag标签
嗨!欢迎光临,长沙涉外旅游职业中专校园官网
首页
学校概况
现任领导
学校位置
校园文化
办学章程
党建之窗
党建动态
纪检工作
师德师风
教学教研
专业建设
教学动态
教学督导
实训基地
学生工作
团学工作
德育动态
学生管理
学生风采
助学专栏
心理辅导
招生就业
招生简章
专业介绍
招生问答
校企合作
实习就业
校友专栏
人事行政
招聘专栏
教师培训
阳光服务
在线报名
投诉处理
联系我们
首页
教学教研
教学督导
栏目导航
专业建设
教学动态
教学督导
实训基地
培养方向
学校设有热门专业
立即报名
在线填写报名表单
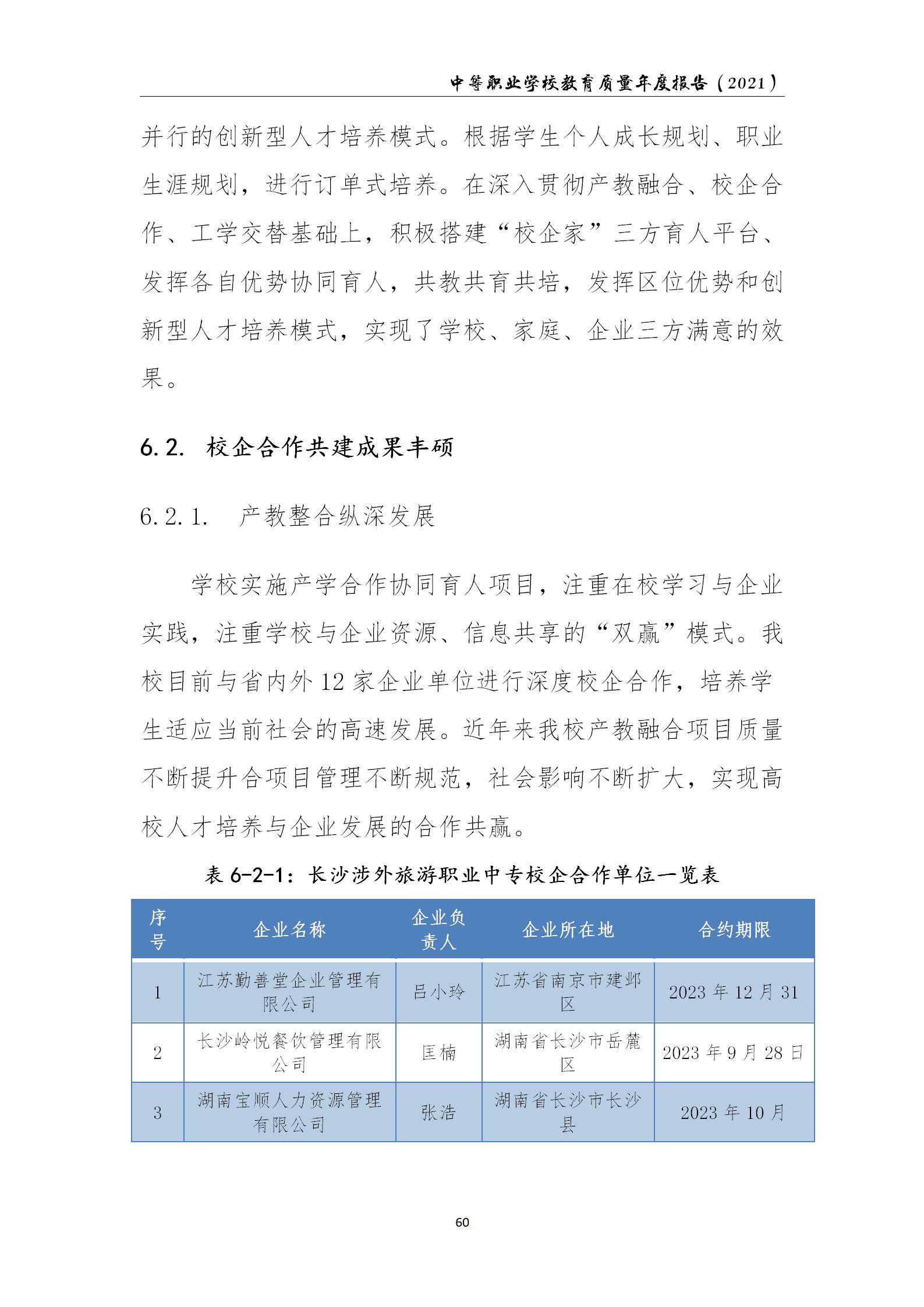
长沙涉外旅游职业中专2022年质量年度报告
作者:长沙涉外旅游职业中专 来源: 日期:2021/11/24 20:26:26
本文网址:
http://www.csswly.com/jiaoxuedudao/20211124214.html
上一篇:
没有资料
下一篇:
没有资料